Fear Exercise
Fear about unknown, breakups, and future life
I will start working tomorrow, but I feel nervous and scared because I'm embarking on an unknown journey. Our hacker house, Powerhouse, was disbanded today. Now, I am on my own in this crazy world, with an unguided journey ahead of me. I will be in a new house by myself, working at a new, messy San Francisco startup without knowing if I am capable of doing LLM, or if I will work well with the founders.
But what do I fear the most? My nightmares.
Even though this breakup is much less traumatic than the last one, it still triggers memories of my previous experience. When I read "The Body Keeps the Score: Brain, Mind, and Body in the Healing of Trauma," I realized my experience was a standard trauma. I felt overwhelmed and trapped by fear, haunted by images and nightmares. I worry they will return once my housemates leave.
Here's a simple fact: whenever I stop growing or working, thoughts and fears related to my breakups come flooding back. It's as if they've been lurking in the corner, waiting for me to let my guard down. That's why I realize: Grow fast, faster than my fear grows. That way, I can be truly safe because I won't allow myself to stop. This growth doesn't just come from working; it also comes from rebuilding my identity through new relationships, work, and blog posts.
I believe that my employers should appreciate having a driven and passionate employee who works tirelessly because she doesn’t have a choice. Many companies believe they need to offer money, vacation time, and free food to attract top talent. However, all they need to do is give their employees mental health problems. Imagine having nightmares like mine when you don't work hard enough. I work hard because I have to, but also because I want to.
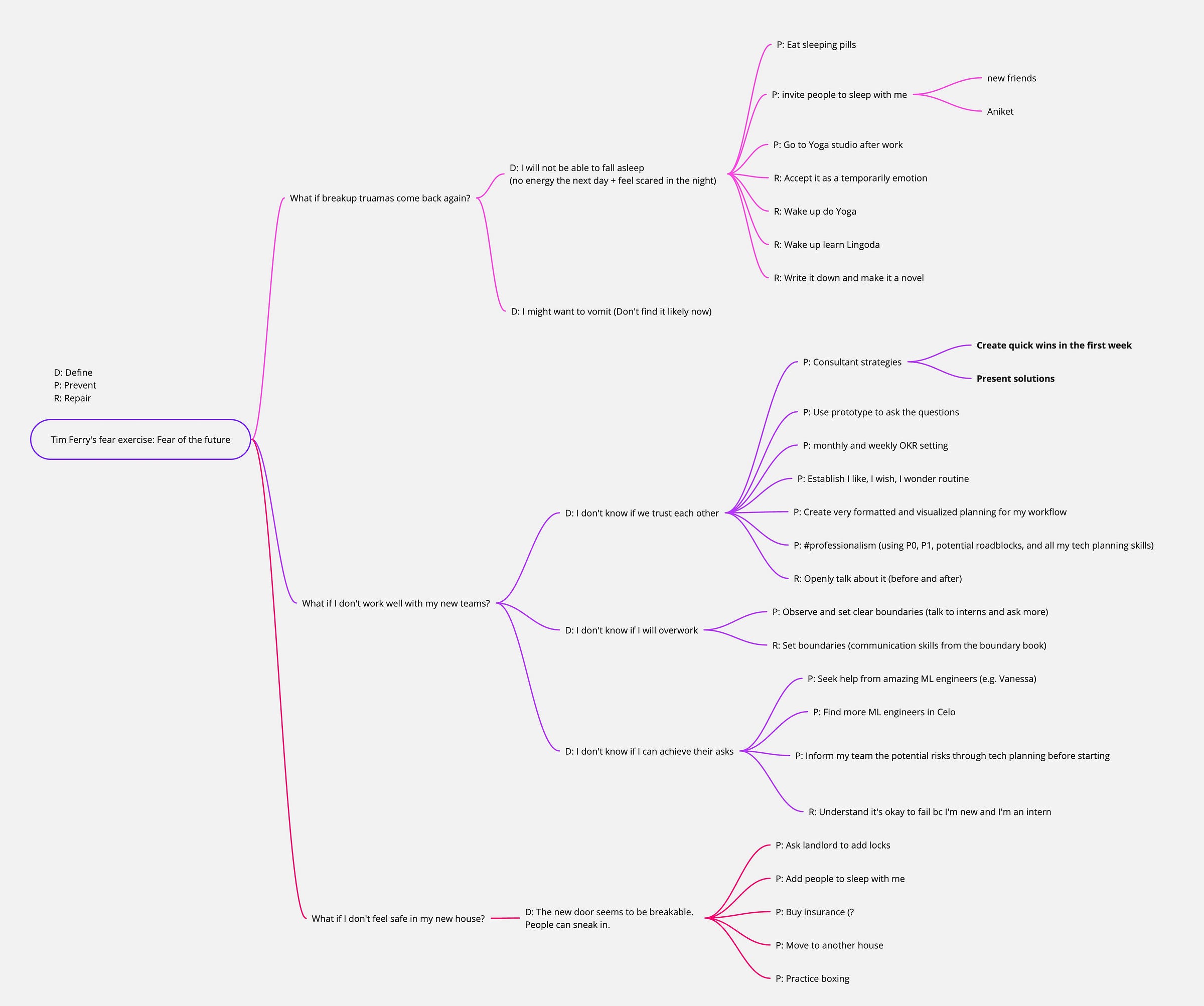
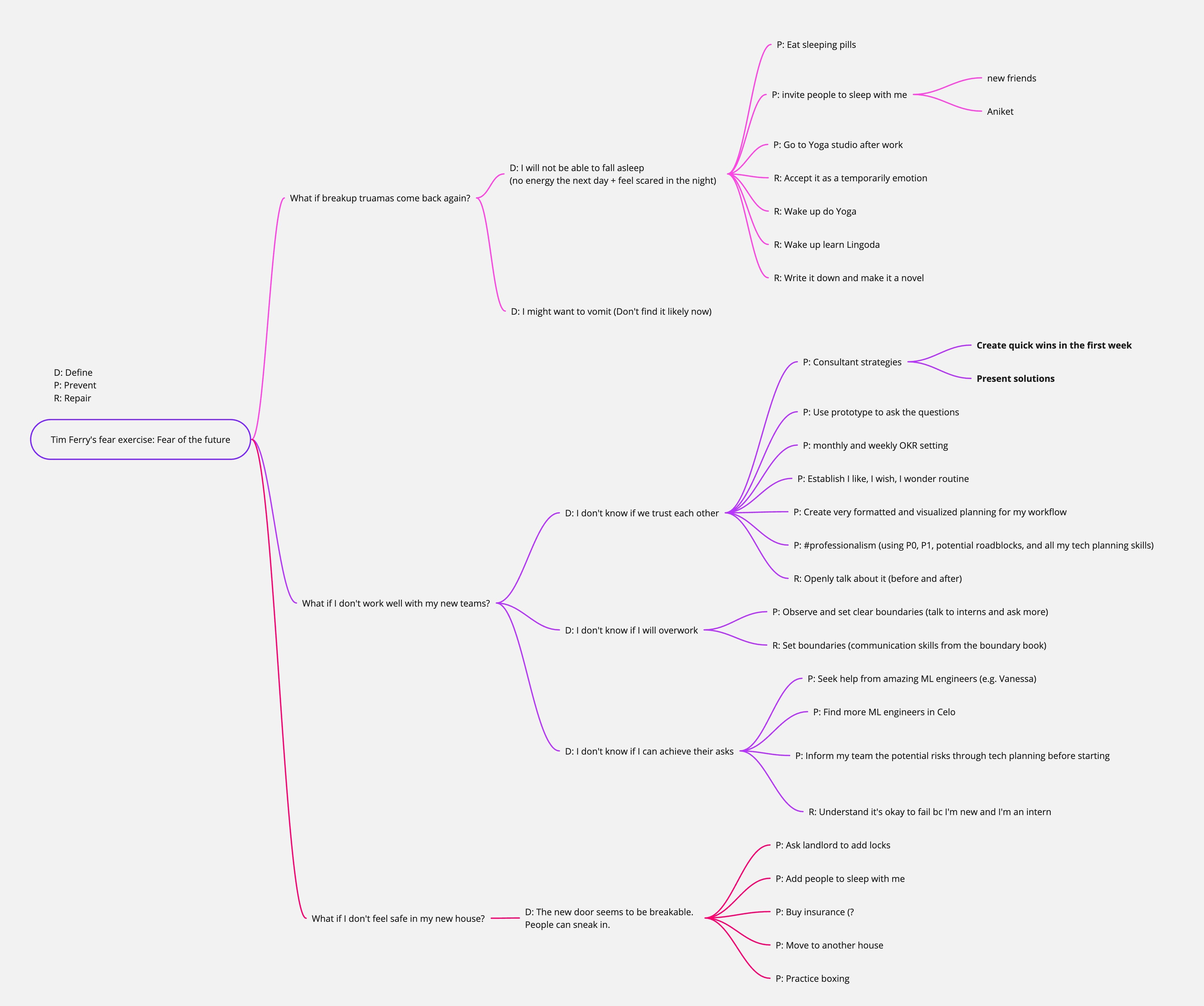
Now, it is time to brainstorm solutions to all my fears. I used Tim Ferriss's fear exercise to break it down. In short, this exercise is to define your fear, think about how to prevent it, and how to repair it if it happens.
As I wrote more, my fear became more concrete. For example, I had several conversations with my housemates about building trust with the new team and coming up with some great strategies and templates. (See D: I don’t know if we trust each other)
I might try this breakup fear exercise with my therapist and read more books on healing trauma.
This is the 58th post from my 60-day writing challenges. I was inspired by Tung Nguyen, a friend who is a famous blogger.




YAY!! Whimsical and Tim Ferris. Love it, Esther!
Sending u my imaginary body for a sleep over